當前位置: 主頁 > 技術&應用 >
 

從工廠自動化應用中的MCU 獲得更多訊號鏈

本文作者:德州儀器       點擊: 2018-08-19 00:06
前言:
 

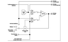
圖:MSP430FR2355 MCU 智慧類比組合模組
 
隨著工廠越來越智慧化,用於監控這些設備的感測器和自動化設備的技術也變得越來越智慧。微控制器(MCU) 必須快速且有效地適應不同類型的感測和量測應用需求,特別是有關照明、濕度、溫度、電力電流、一氧化碳及其他條件或參數的感測應用。其中一個解決轉接需求的方法就是運用MCU 中配置整合、靈活的訊號鏈,可以因應不同的應用需求做出不同的配置。

 

電子郵件:look@compotechasia.com

聯繫電話:886-2-27201789       分機請撥:11