當前位置: 主頁 > 技術&應用 >
 

用於實驗室儀器的功率模組

本文作者:德州儀器       點擊: 2018-11-05 08:06
前言:
基於PC的實驗室儀器平臺使自動化實驗室設置和資料收集變得簡單而有效。工程師對用於儀錶系統(如周邊元件連接(PCI)的儀錶擴展(PXIe)系統)的DC/DC轉換器具有獨特的要求,包括:低電磁干擾(EMI)、小尺寸解決方案、高效率、寬輸入電壓範圍以及良好的線路和負載調節。本文讓我們瞭解這些不同的要求,以及電源模組如何説明滿足這些要求。
 
低電磁干擾(EMI)
因為EMI會導致設備性能下降和潛在的故障,實驗室儀器對其有著極其嚴格的標準。由於固有的開關作用,基於開關模式的DC/DC電源是EMI的主要原因。
 
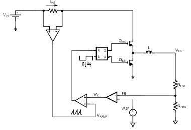
圖1所示為降壓穩壓器的基本連接圖。在降壓穩壓器中,由電感器L、輸出電容器COUT和低側場效應電晶體QLS形成的環路具有連續的電流。但是,由於FET的開關作用,在由高側開關QHS、低側開關QLS和輸入電容器CIN產生的環路中存在不連續的電流流動。
 

 
圖 1:簡化的降壓穩壓器圖
 
由連接走線包圍的區域決定了在此不連續電流的路徑中將存在多少寄生電感。公式1表明,流經電感的開關電流會在其兩端產生電壓差。
 
因此,這種設置無意中會導致電壓尖峰和EMI,如圖2所示。
 
 

圖 2:電壓尖峰和EMI
 
雖然這不可避免,但讓輸入電容極其靠近兩個FET的簡單佈局有助於減小環路面積,減小寄生電感,降低電壓尖峰並降低EMI。
 
功率模組在此具有優勢,因為輸入電容器通常集成在封裝內且極其靠近積體電路(IC)。類似的邏輯也適用于集成在功率模組中的自舉電容器。
 
組件選擇
如圖1所示,除走線長度外,具有大寄生效應的不良元件會使情況惡化,因為它們處於脈衝電流的路徑中。開關節點的面積和電感的選擇直接影響EMI。開關節點太大,且非遮罩電感器具有大寄生電容會散發出大量雜訊。
 
如圖3所示,由於模組電源集成了很多無源器件,使得開關節點區域得到了很好的優化。
 

圖 3:電源模組內部結構
 
流經電感器的電流會產生磁場,未經抑制的磁場導致更差的EMI,非遮罩電感器對於該磁場沒有抑制方法。
 
電源模組通常集成了經高水準應力測試的遮罩電感器,有助於抑制輻射雜訊,從而減少污染附近其他敏感電路的可能性。
 
較新的DC/DC穩壓器採用德州儀器(TI)的HotRod™封裝技術。圖4比較了HotRod封裝技術和標準的線焊方形扁平無引腳(QFN)封裝。
 
 

圖 4:HotRod封裝技術
 
這種封裝技術消除通常用於將晶片焊盤連至引線框架的封裝接線,使用具有小焊接凸塊的銅柱。沒有封裝接線,寄生電感減少並進一步有助於減輕EMI。
 
頻率同步
EMI是降壓穩壓器開關作用的產物,這意味著開關頻率(FSW)對於保持低電磁干擾非常重要。在多個降壓穩壓器為各種軌道供電的系統中,可能存在來自這些不同開關頻率相互之間的干擾作用的拍頻。由於拍頻可在隨機頻率發生且其諧波也不可預測,因此在複雜的儀器系統中減輕電磁干擾極具挑戰性。
 
為幫助解決此問題,TI LMZM33603和LMZM33606等電源模組配備了頻率同步輸入引腳,可使系統中的所有降壓穩壓器以一個公共頻率進行切換。此功能不僅有助於避免拍頻,還能將FSW諧波保持在已知頻率。接著,設計一個減輕EMI的輸入濾波器變得更加容易。圖5所示為使用LMZM33606電源模組的典型原理圖。
 

圖 5: 5 V輸出的典型原理圖
 
小型解空間中的高效率要求
臺式儀錶設備使用較小的主機殼,這可能導致空間受限的系統。這些主機殼可能小於3U,通常為半機架寬度。具有集成系統模組的PXIe主機殼的示例可僅具有五個插槽:三個混合,兩個PXIe。
 
在這種空間受限的環境中,電源模組成為實用的選擇。在適用時,使用它們可大大減少空間限制並縮短產品上市時間。圖6中的電源樹所示為可用於臺式PXIe主機殼中的背板電源的電源模組和分立穩壓器。
 

圖 6:臺式PXIe主機殼的電源樹示例
 
由於負載電流限制,電源模組可能無法為所有電壓軌供電。在需要更多電流功能的系統中,您必須選擇其他設備。德州儀器的WEBENCH®工具是瞭解更多有關其他器件和獲取設計原理圖,以及諸如效率、物料清單(BOM)大小和BOM成本等重要參數的一個好方法。
 
表1比較了TI功率模組(LMZM33606和LMZM33602)和集成穩壓器(LM73606和LMR33620)。如您所見,在設計中實現電源模組時可節省相當大的空間。操作效率在沒有任何可感知的變化時,空間得以節省。
 

器件

LM73606

(5VOUT, 6A)

LMZM33606

(5VOUT, 6A)

LMR23625

(-12VOUT, 0.75A)

LMZM33602

(-12VOUT, 0.75A)

解決方案

尺寸(mm2)

569

300

248

140

效率

(%)

92

91

85

85

表 1:DC/DC穩壓器與電源模組的比較
圖5中的模組原理圖非常簡單。具有如此低的周邊元件數目,所得到的設計將佔用極小的空間。圖6所示為LMZM33606在多個輸入電壓下的負載電流效率。
 
 

圖 6:LMZM33606效率
 
良好的線路和負載調節
儀錶系統的輸入電壓可能為18 V至36 V的未經調壓的電壓。所有軌道的典型線路調節率可為0.1%至0.2%。在各種控制架構中,峰值電流模式(PCM)架構是可實現這種嚴格要求的架構。如圖7所示,通過檢測通過高側場效應電晶體(FET)的電流,PCM架構起作用,以產生比較斜坡。
 

圖 7:PCM架構的簡化原理圖
 
隨著輸入電壓不斷變化,首先要改變電流斜率。它作為系統的前饋,在輸入電壓變化時校正占空比。因此,占空比的暫態更新有助於實現極佳的線路調節。LMZM33606和LMZM33602基於PCM架構,這極其適合此類系統。
 
圖8所示為LMZM33606的線路和負載調節。對於3A負載,線路穩壓率為0.02%;對於標稱24 V輸入,負載調節率為0.1%。
 
 

圖 8:LMZM33606線路和負載調節
 
除節省空間和優化性能外,電源模組還提供其它優勢。它們集成了高品質無源元件,可在高溫下進行大量測試,以確保長壽命和可靠性。它們的特性使電源模組對實驗室儀器設備更具吸引力。
 
參考文獻
LMZM33606 資料表
LMZM33602 資料表
“LMZM33602/3的反相應用”應用指南
 

 

電子郵件:look@compotechasia.com

聯繫電話:886-2-27201789       分機請撥:11