當前位置: 主頁 > 技術&應用 >
 

汽車啟/ 停系統中資訊娛樂設備的供電

本文作者:Bruce Haug       點擊: 2018-11-16 12:18
前言:
 

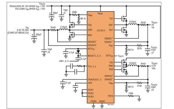
圖:操作頻率為2.1MHz 的LTC7815 啟/ 停應用電路原理圖
 
背景資訊
汽車製造商持續推動著有助於節省燃料的啟/停(stop/start) 系統。顧名思義,啟/ 停系統在車輛停駛時關閉引擎( 而不是讓引擎空轉),並在駕駛者需要駛離時快速重新開機引擎。如果您在駕車時不斷地走走停停,那麼,啟/ 停 系統可以不讓引擎長時間地空轉,而達到減少尾氣排放和節省燃料的目的。其原理很簡單,例如:假若您由於等待紅燈或火車擋道而須停車,那麼就無需使引擎保持運行狀態;如果引擎不在運行中,就不會浪費任何能源。
因此,與那些未安裝此類啟/ 停系統的汽車相比,在城市交通環境中其耗油量的節省幅度可高達8%。

自動啟/ 停功能並不會影響駕駛的舒適性和安全性,因為在引擎達到某個理想的運行溫度之前,該功能不會被啟動。這一原則同樣適用於以下情形:空調尚未將車廂調節至期望的溫度、電池尚未充足電或駕駛者轉動了方向盤。

電子郵件:look@compotechasia.com

聯繫電話:886-2-27201789       分機請撥:11