簡介
製造和服務業對自動化程度的需求不斷增加,推動了人形機器人的開發。人形裝置變得更加複雜和精確,其對周圍環境的自由度 (DOF) 更高,反應時間(以毫秒為單位)更短,以更好地模仿人的移動。图 1 顯示人形機器人的典型馬達和動作功能。

图 1. 顯示添加到人形機器人 DOF 的位置
擁有更高的 DOF 代表人形機器人需要更多電動馬達驅動器。機器人設計中的驅動器位置定義了驅動器的不同要求。部分主要規格如下:
•通訊介面架構
•位置感測
•馬達類型
•馬達控制演算法
•功率級要求
•電子電路尺寸
•功能安全考量
雖然有協作機器人和工業機器人的標準,但目前還沒有定義人形機器人功能安全要求的標準。預期未來標準組織會隨著需求持續增加,規定人形機器人的安全要求。在定義安全要求之前,人形裝置設計人員必須對目前的系統設計進行盡職調查,以將未來的重新設計工作降到最低。ISO13482 , ISO10218 和 ISO 3691-4 可闡明未來的預期。
通訊介面架構
由於機器人中驅動器的位置,最佳化與所有驅動器的通信,同時最大限度地減少布線量非常重要。實現最佳化的選項很多;最常用的方法是菊輪鍊通信和線性匯流排拓撲,如 图 3 和 图 3 所示。
图 2. 菊鍊通訊

图 3. 線性匯流排拓撲結構
選擇拓撲結構後,要獲得足夠的驅動器響應時間,請考慮頻寬,時序和延遲要求。回應時間可根據定義的資料訊框大小,決定所需的即時通訊協定。通訊介面的頻寬需求也會受到如何在分離式馬達驅動器,集中式與外部機器人動作控制器之間分割馬達控制演算法,以將節點間所需通訊框架尺寸降到最低的決定影響。
一般而言,通訊系統的最小頻寬需求約為 8Mbit。然而,隨著設計趨勢不斷演進,趨勢顯示對系統診斷與安全功能的需求也與日俱增。
視系統需求而定,人形裝置系統中通常使用的通訊介面為 CAN-FD 或乙太網路 (含 EtherCAT)。TI 提供實體層 (PHY) 收發器和專為啟用這些通訊協定而設計的嵌入式處理器。
CAN 收發器和乙太網路 IC 是人形裝置系統開發中使用的裝置。
位置感測
人形機器人的動作必須接收馬達位置資料,以定義路徑規劃。位置資料可讓人形機器人以受控方式移動。為了實現高精確度的受控移動,機器人必須配備轉子位置感測器以擷取馬達上的資訊,並能透過馬達驅動器有效率地將資訊傳送至中央處理電腦。根據馬達所需的精密度,使用各種轉子位置感測器。以下是一些最常用的編碼器:
• 光學編碼器
• 磁性編碼器
• 增量式編碼器
• SIN/COS 解析器
這些編碼器具有不同的介面,可連接至驅動器,並提供執行位置控制所需的轉子角度資料。這些介面需要特定硬體,因此馬達控制處理器需要支援至少下列其中一種編碼器配置:
• 專業序列介面,如 BiSS、 Endat、Hiperface 或其他數位絕對編碼器
• 具有解析器介面的取樣和保持功能的 ADC 轉換器
• 適用於增量編碼器的正交編碼器脈衝
• 用於介接磁性編碼器的序列介面
一個馬達可能需要多個編碼器,視馬達和馬達傳動的實作方式而定。TI 同時提供類比和處理器 IC ,以啟用編碼器介面系統。位置感測方式採用RS -485 與 RS -422 收發器及多軸線性與角度位置感測器。
馬達類型
由於人形機器人是由電池供電,因此馬達驅動器的設計可將效率最大化,以延長機器人的運作時間範圍。
在使用高功率位準時,人形機器人可整合 PMSM 馬達等馬達。有刷 DC 馬達可用於部分低功耗情況,例如手動和手指控制。然而,目前的設計趨勢顯示未來所有馬達都將採用無刷設計。
PMSM 馬達有兩種選擇:梯形或正弦繞組。這種繞組和控制演算法的選擇會影響馬達控制的精確度。
馬達設計的另一個重要主題是選擇更快速切換 FET ,進而產生可提升馬達每重量扭力的全新設計選項。
馬達控制演算法
選擇馬達類型後,使用者決定如何控制馬達的方法。雖然馬達控制通常與图 4中所示相似,但實作控制迴路有多個選項,其中顯示所需的類比子系統和處理器周邊設備。

图 4. 機器人控制的即時通訊計時需求
用 图 4 作一般範本,表 1 列出在選擇演算法 FOC 或區塊整流時所需的周邊設備和性能。
表 1. 馬達控制類型的周邊設備和電路需求

TI 擁有許多不同的 MCU ,皆符合演算法與角度感測器需求,重要的因素為 IC 的尺寸,以及實現高性能驅動系統的即時能力。C2000 即時微控制器和 ARM 微控制器用於馬達控制演算法。
功率級要求
根據機器人的驅動位置,功率水平在 4kW 至 10W 之間變化,大多數驅動器介於 10W 和 1.5kW 之間。
驅動器通常在低於 60V 的 SELV 電壓範圍內運作。因此,元件必須在高達 60V 電壓下運作。為降低放大器、FET 及閘極驅動器系統中潛在雜訊的影響,以高達 100V 運作的元件為佳。定義驅動器的電氣規格後,還有其他設計注意事項。
可實作印刷電路板 (PCB) 的實體尺寸是另一項設計考量。小尺寸 IC 和高度最佳化的功率密度設計,是實現小空間設計目標的關鍵。高功率密度會造成機器人潛在的溫度限制,機器人外部不得超過 55°C。在 55°C 下, 30 秒內就會發生全厚度皮膚灼傷。溫度管理方法不得包括風扇或液體等額外冷卻。
溫度管理與空間之間的平衡,則需在功率級與每尺寸瓦特數間取得平衡,進而影響功率級架構。其中一個可能會產生的問題是功率級是否需以更高的頻率運作。此問題通常會出現在 MosFET 中,但與 MosFET 架構系統相比, GaN FET 等新技術也可提升切換性能。就溫度敏感系統而言, GaN FET 的理論效率較高,因為與 MosFET 技術相比,切換損耗最小。頻率增加會導致 MCU 需要其他功能,以支援必要的訊號,以足夠高的解析度實現更高的頻率切換。
TI MosFET 閘極驅動器能讓客戶以最高速度切換 MosFET ,而 TI 低電壓 GaN FET 則能讓客戶快速比較並考量機器人中各位置的最佳 FET 類型。
需要高性能 MosFET 或 GaN FET 來實作驅動,進而提升馬達效率。精密的演算法有助於減少馬達 FET 的切換需求與損耗。
人形機器人由電池供電,電壓通常為 48V,或約介於 39V 至 54V 之間,待電池充電狀態開始前。使用的電壓取決於電池電量設定為最小使用量的級別。在提到驅動器在 39V 時所需的最大功率為 4kW 之前,可以看出機器人驅動器需要在約 102Arms 電流下進行最大工作以提供所需功率,但也需考量 0A 附近的精確測量,因此減少 FET 的失效時間也有利於 0A 周圍的電流量測線性度,使低電流時的測量更為精確。
在評估功率級需求和選擇適當電流感測零件以達到所需性能等級時,電流感測也是重要的設計考量。
TI 提供同相電流感測與低壓側電流感測類比選項,以及如何有效實作系統的設計指南。通常會使用同相電流感測,以隨時維持電流並提高量測精密度。有三種不同的電流測量選項:
表 2. 適合同相電流量測的典型同相電流感測選項
就電流感測放大器與 Δ Σ 調變器而言,由於元件經過改良,這些技術的電流位準使用會緩慢移至 100A 左右。
• 電流感測放大器
• Δ Σ 調變器
• 霍爾感測器
• GaN FET 功率級
• 閘極驅動器
功能安全
規劃未來設計時,選擇可簡化功能安全認證的裝置非常重要。ISO13482 、ISO10218 和 ISO 3691-4 標準闡明我們對人形裝置未來的預期。C 類標準 (ISO10218 和 ISO3691-4) 均提及 ISO13849 ,說明系統必須為 PLd。但是, ISO3691-4 的架構由實施者自行決定,而 ISO10218 則強制要求採用 CAT3 架構。考量這些標準中的最糟情況,人形機器人必須考量至少 CAT3 個 PLd 安全考量。執行 CAT3 系統時,图 5 中所示的安全架構必須就位。
图 5. IEC13849-1 : 2015 圖 10 中的插圖
TI 提供許多裝置與内容豐富的安全說明文件,讓客戶能夠建置安全啟用的系統。
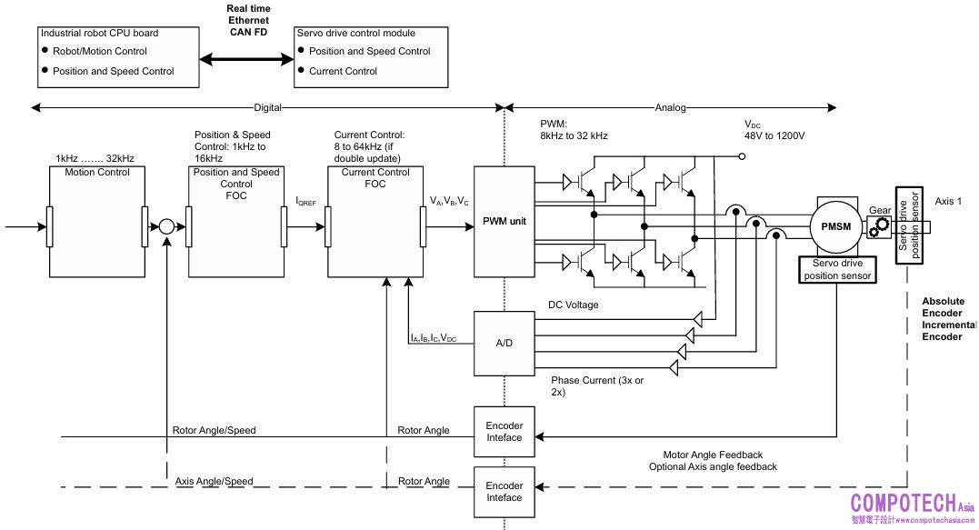
在图 6,方塊圖顯示了採用 TI 元件解決 1.5kW 系統設計的解決方案建議,可使用下列元件。
图 6. 展示系統實作的潛在零件的馬達驅動器解決方案
如需詳細零件資訊,請參考下列 TI 設計和 EVM 以查看系統級性能結果:
• TIDA-010936
• TIDA-010956
• LAUNCHXL-F28P65X
• DP83TC812-IND-SPE-EVM
• TIDA-060040
摘要
人形機器人驅動器的設計需要考量精確性、靈活性和創新。德州儀器提供全方位的積體電路代表產品,讓工程師能夠在打造能夠與機器人環境無縫互動的機器人時,符合各種設計規格。TI 擁有廣泛的評估模組,參考設計和安全認證裝置,可簡化開發程序,協助加快上市時間,並有信心地獲得功能安全認證。與 TI 合作,將幫助您實現更智慧,更快速且更安全機器人的願景。
註冊商標
所有商标均为其各自所有者的财产。