當前位置: 主頁 > 技術&應用 >
 

如何利用電荷泵技術實現電壓轉換

本文作者:Frederik Dostal       點擊: 2026-03-25 22:03
前言:
摘要
本文針對電源管理技巧重點介紹一種產生中間匯流排電壓的替代方法,即採用大功率電荷泵取代降壓型穩壓器。相較於基於電感器的降壓調節方式,使用電荷泵可實現更高的轉換效率,並重點闡述運用電荷泵技術進行電壓轉換的諸多益處。
 
引言
在傳統的電源系統中,降壓型穩壓器通常用於將較高電壓轉換為較低電壓。然而,當需要未經調節的中間電壓軌時,電荷泵這一種替代技術可派上用場。其無需電感元件,不僅能實現更高的轉換效率,還能節省成本。
 
利用電荷泵產生中間電壓軌
中間電壓軌在電源架構中扮演著關鍵角色。其使得額定電壓較低的電源轉換器IC得以應用,並且能讓降壓穩壓器實現更高效的電壓轉換階段。相較於直接從非常高的電源電壓進行電壓轉換,降壓穩壓器在這種情況下能夠以更有利的工作週期運行。圖1展示了一個12 V電源電壓的電源架構,其中產生了一個6 V的中間電壓。有鑑於中間電壓軌並不直接為系統所用,因此無需進行穩壓調節。相對的,各自的第二級電源轉換階段會利用負載點降壓穩壓器,將中間電壓軌的電壓轉換為系統所需的電源電壓。 
圖1.在12 V系統中使用6 V的中間電壓。
 
為了產生中間匯流排電壓,可採用配備電感器的降壓式開關模式穩壓器(降壓型穩壓器),其轉換效率可達約為90%。電荷泵技術則提供了一種高效的替代方案。
 
LTC7825電荷泵轉換器實現了卓越的效率。在從12 V轉換為6 V的過程中,當負載電流為5 A(30 W)時,其效率達到97.5%;當負載電流為10 A(60 W)時,其效率接近96%。
 
之所以能夠達到如此高的效率,得益於整合電荷泵開關所用的精密控制系統。此種設計方案並實現了卓越的電磁相容性(EMC)。
 
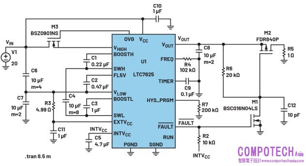
圖2.使用電荷泵產生中間匯流排電壓的簡化電路圖。
 
圖2展示了電荷泵電路的簡化電路圖。該電路的運行無需依賴控制迴路。其輸出電壓穩定在6V,與12V的輸入電壓緊密相關,且始終維持在輸入電壓的一半。這種無控制迴路、自由運行的電壓轉換技術,不僅實現了極高的效率,還具備低EMC特性。此外,該電路還具備一個顯著優勢,即無需使用電感器,因為在高負載電流情況下,電感器不僅體積龐大,而且成本高昂。
 
圖3是在ADI的模擬程式LTspice®中搭建的採用LTC7825的電荷泵電路。此款卓越的軟體工具能夠對電荷泵拓撲結構進行精準模擬,協助使用者深入洞悉此類電路的特性與侷限之處。
 
圖3.使用LTspice對LTC7825電路進行研究。
 
儘管電荷泵在傳統應用中主要用於低功率場景,但藉由LTC7825如此的新型元件,電荷泵能夠適用於更高功率的工作環境,功率上限可達100 W。而當面臨更高的功率需求時,LTC7820可以作為一款配備外部開關的控制器投入使用。
 
結論
如果電壓轉換無需精確穩壓且輸出電壓應為現有電源電壓的一半,電荷泵電路不僅可以提供更高的效率和卓越的電磁相容性,還能省去對電感器的需求。
 

 

電子郵件:look@compotechasia.com

聯繫電話:886-2-27201789       分機請撥:11